PROIECT 2012
Proiectele realizate in cadrul Laboratorului de SMP 2012, Fiecare echipa are de completat in pagina WIKI corespunzatoare proiectului in cadrul tabelului de mai jos, in functie de grupa de care apartine La o grupa se poate implementa o singura data un proiect.
Lista cu proiectele disponibile o gasiti AICI.
Punctaj Proiect
-
2p Pagina Wiki in format HTML cu capitolele create - poze(diferite stadii ale proiectului) + schema hardware + listing software (microcontroller + OpenWatcom la Z3)
-
5p Functionalitate proiect - punctaj in functie de cerintele cerute/realizate
-
1p Calitatea proiectului - cat de organizati ati fost in realizarea acestuia, cod format frumos, optimizari etc...
-
2p Nota individuala - participarea voastra in proiect, raspunsul vostru la intrebarile laborantului la presentarea proiectului
Cerinte general valabile:
- Toate proiectele se vor integra software si/sau hardware cu placa EV/Z3. Pentru integrarea hardware se va folosi portul serial al placii EV/Z3
- Logica software de baza se va regasi pe placa EV/Z3 si va fi realizata în C + inline assembly folosind template-ul OpenWatcom de la laborator
- Pagina de wiki trebuie sa contina o descriere a ce a realizat fiecare student in cadrul proiectului
- Daca nu puneti pe site alta schema de proiectare hardware se va folosi cea cu PIC16F628A pusa la dispozitie
- Wiki-ul trebuie updat ca sa vad stadii intermediare ale proiectului
Elemente de electronica
-
Pentru a vedea/comanda un pret estimativ a componentelor va propun www.conexelectronic.ro . Gasiti si alte magazine pe Maica Domnului.
-
Letconul ar trebui sa aiba cam 40W , nu mai mult de 60 oricum , iar fludorul la 1mm-1.5mm. Sa aveti si un voltmetru cu voi.
-
Va recomand inainte sa alegeti proiectul sa cititi cateva elemente de electronica de AICI.
2012_332AB_P2
(Restore this version)
Modified: 7 March 2011, 12:06 PM User: Stancu Flavius-Valentin → SF
Project Name
I. Project Description
Tema proiectului consta in realizarea unui voltmetru/ampermetru folosind uC.
Pentru aceasta vom folosi un convertor analog numeric( extern sau integrat uC) pentru a calcula potentialul de tensiune intre doua puncte. Folosind 2 canale ale ADC_ului, vom masura tensiunile in cele 2 puncte de interesa. urmand ca in urma unei operatii de scadere sa se obtina valoarea tensiune intre cele doua puncte.
Pentru a masura intensitarea unui curent vom apela la o rezistenta de sunt. Cunoscand valoarea rezistentei( aleaga pe seama unor calcule) vom putea dedude valoarea curentului ce strabate rezistenta de sunt prin masurarea tensiunilor la capetele rezistentei si efectuarea de calcule in uC(legea lui Ohm).
Parametrii de operarea al uC vor fi furnizati de placa Z3, iar rezultatul returnat de uC va fi transmis si afisat pe ecranul placii Z3.
II. Project Requirements
What does the project require to be implemented (both hardware and software). Expected behavior.
Theacher Proposal
- placa PIC - PCB -
- converton analog-numeric 12 biti - masurare tensiune, intentisate.
- placa PIC trimite la Z3 marimea masurata ... ca medie a duratei de sampling trimisa de utilizator.
- Utilizatorul da de la tastatuura Z3 durata de masurare. Placa Pic ii returneaza media pe durata respectiva.
Placa pic primeste si stocheaza datele de la masurare. Utilizatorul poate cere si o media a datelor colectate
Ex: utilizatorul introd durata de 5s
Timp de 2min la fiecare 5s pic-ul ii trimite date. Placa Z3 stocheaza datele.utilizatorul putandule accesa.
III. User Flow
Avand in vedere evolutia tehnologiei in ziua de azi, cunoasterea tensiunii sau a curentului in interiorul unei scheme electrice ne poate oferi o posibilitate de reglare adecvata a comenzilor.
Circuitul pe care il proiecta va putea fi integrat in interiorul oricarui sistem electronic si va putea analiza tensiuni de pana la 50V DC si curenti de pana la 2A DC.
Describe the functionality from a users point of view. What an user can do with your app.
IV. Required components
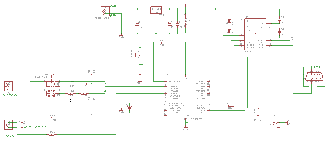
*PIC16F870
*MAX232
*Shunt resistor 10W 2,2ohm 5% tolerance( putem creste toleranta prin conectarea in paralel a mai multor rezistente de acest fel)
* mufa DB9
*rezistente
*condensatori
The hardware components used. List them and take a screenshot of them.
V. Hardware Design
Add pictures and comments about the hardware implementation. Should include any schematic used in simulation (e.g. Proteus).

VI. Software Design
Describe the software functionality of your project, including code used on EV/Z3 board and the uC board. Discuss your algorithms, data flows and so on. Should post code samples of the most interesting bits.
VII. Results
Data about the final project implementation. Includes screenshots, movies, comments about your project in action.
VIII. Download
After you have presented your project at the laboratory (week 13-14) you will add all your sources here. Any hardware simulation used, code archive and so on.
IX. Status
18.04
Am realizat schema in Eagle corespunzatoare circuitului nostru. Urmeaza ca zilele aceastea sa cumparam componentele necesare si sa realizam PCB-ul.
X. Personal Contribution
In case 2 or more students were involved, this section will contain what each student has done for the project. You will be asked when presenting project and graded individually on this.