Back

2012_332AB_P2

Viewing page version #8
(Restore this version) 

Modified: 19 March 2011, 12:10 AM   User: Stancu Flavius-Valentin  → SF

Project Name

 

I. Project Description

Tema proiectului consta in realizarea unui voltmetru/ampermetru folosind uC.

Pentru aceasta vom folosi un convertor analog numeric( extern sau integrat uC)  pentru a calcula potentialul de tensiune intre doua puncte. Folosind 2 canale ale ADC_ului, vom masura tensiunile in cele 2 puncte de interesa. urmand ca in urma unei operatii de scadere sa se obtina valoarea tensiune intre cele doua puncte.

Pentru a masura intensitarea unui curent vom apela la o rezistenta de sunt. Cunoscand valoarea rezistentei( aleaga pe seama unor calcule) vom putea dedude valoarea curentului ce strabate rezistenta de sunt prin masurarea tensiunilor la capetele rezistentei si efectuarea de calcule in uC(legea lui Ohm).

Parametrii de operarea al uC vor fi furnizati de placa Z3, iar rezultatul returnat de uC va fi transmis si afisat pe ecranul placii Z3.

II. Project Requirements

What does the project require to be implemented (both hardware and software). Expected behavior.

Theacher Proposal
 - placa PIC - PCB -

- converton analog-numeric 12 biti - masurare tensiune, intentisate.

- placa PIC trimite la Z3 marimea masurata ... ca medie a duratei de sampling trimisa de utilizator.

- Utilizatorul da de la tastatuura Z3 durata de masurare. Placa Pic ii returneaza media pe durata respectiva.

Placa pic primeste si stocheaza datele de la masurare. Utilizatorul poate cere si o media a datelor colectate

Ex: utilizatorul introd durata de 5s

Timp de 2min la fiecare 5s pic-ul ii trimite date. Placa Z3 stocheaza datele.utilizatorul putandule accesa.

III. User Flow

 

Avand in vedere evolutia tehnologiei in ziua de azi, cunoasterea tensiunii sau a curentului in interiorul unei scheme electrice ne poate oferi o posibilitate de reglare adecvata a comenzilor.

Circuitul pe care il proiecta va putea fi integrat in interiorul oricarui sistem electronic si va putea analiza tensiuni de pana la 50V DC si curenti de pana la 2A DC.

Describe the functionality from a users point of view. What an user can do with your app.

 

IV. Required components

 

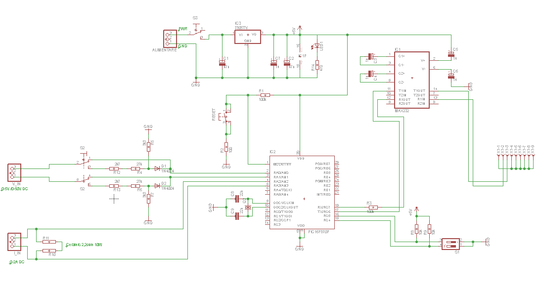
*PIC16F870

*MAX232

*Shunt resistor 10W 2,2ohm 5% tolerance( 1+1,2)

* mufa DB9-mama

*rezistente(27k,2k7,3k3,100,100k,10k,47)

*condensatori(47n,22n,1u,100u)

*diode schottky(1n5819)

*lm7805

*resonator HS49 20mHz

*switch-uri( 2xDIL,push button, 1xToggle button, 2xToogle button)

*LED

 

The hardware components used. List them and take a screenshot of them.

V. Hardware Design

In cele din urma am finalizat schema electronica a placii PIC.

Schema este realizata in Eagle, versiunea 6.0.0 Light.


 

 

 

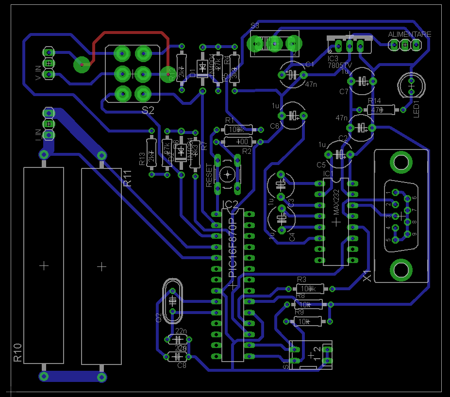
In cele ce urmeaza este prezentat PCB-ul , creat de asemenea in Eagle, pe care il vom realiza cu ajutorul unei placi cu un singur strat. Exista un fir ce va fi tras pe spatele placii pentru a evita un eventual scurtcirtuit.

 

 

 

 

 

 

 

VI. Software Design

Describe the software functionality of your project, including code used on EV/Z3 board and the uC board. Discuss your algorithms, data flows and so on. Should post code samples of the most interesting bits.

VII. Results

Data about the final project implementation. Includes screenshots, movies, comments about your project in action.

VIII. Download

After you have presented your project at the laboratory (week 13-14) you will add all your sources here. Any hardware simulation used, code archive and so on.

IX. Status

18.04

Am realizat schema in Eagle corespunzatoare circuitului nostru. Urmeaza ca zilele aceastea sa cumparam componentele necesare si sa realizam PCB-ul.

29.04

PCB-ul a fost corodat si ne pregatim ca in zilele urmatoare sa lipim componentele pe placa.

X. Personal Contribution

In case 2 or more students were involved, this section will contain what each student has done for the project. You will be asked when presenting project and graded individually on this.