PROIECT 2012
Proiectele realizate in cadrul Laboratorului de SMP 2012, Fiecare echipa are de completat in pagina WIKI corespunzatoare proiectului in cadrul tabelului de mai jos, in functie de grupa de care apartine La o grupa se poate implementa o singura data un proiect.
Lista cu proiectele disponibile o gasiti AICI.
Punctaj Proiect
-
2p Pagina Wiki in format HTML cu capitolele create - poze(diferite stadii ale proiectului) + schema hardware + listing software (microcontroller + OpenWatcom la Z3)
-
5p Functionalitate proiect - punctaj in functie de cerintele cerute/realizate
-
1p Calitatea proiectului - cat de organizati ati fost in realizarea acestuia, cod format frumos, optimizari etc...
-
2p Nota individuala - participarea voastra in proiect, raspunsul vostru la intrebarile laborantului la presentarea proiectului
Cerinte general valabile:
- Toate proiectele se vor integra software si/sau hardware cu placa EV/Z3. Pentru integrarea hardware se va folosi portul serial al placii EV/Z3
- Logica software de baza se va regasi pe placa EV/Z3 si va fi realizata în C + inline assembly folosind template-ul OpenWatcom de la laborator
- Pagina de wiki trebuie sa contina o descriere a ce a realizat fiecare student in cadrul proiectului
- Daca nu puneti pe site alta schema de proiectare hardware se va folosi cea cu PIC16F628A pusa la dispozitie
- Wiki-ul trebuie updat ca sa vad stadii intermediare ale proiectului
Elemente de electronica
-
Pentru a vedea/comanda un pret estimativ a componentelor va propun www.conexelectronic.ro . Gasiti si alte magazine pe Maica Domnului.
-
Letconul ar trebui sa aiba cam 40W , nu mai mult de 60 oricum , iar fludorul la 1mm-1.5mm. Sa aveti si un voltmetru cu voi.
-
Va recomand inainte sa alegeti proiectul sa cititi cateva elemente de electronica de AICI.
2012_333AB_P9
Wiki error: Section name cannot be repeated ' '
Table of contents
2. [edit]
2.2.1. Theacher Proposal
2.3. III. User Flow
2.5. V. Hardware Design
2.6. VI. Software Design
2.7. VII. Results
2.8. VIII. Download
2.9. IX. Status
2.10. X. Personal Contribution
Project Name [edit]
[edit]
I. Project Description
Proiectul pe care l-am realizat este menit sa ilustreze comanda unui motor pas cu pas cu ajutorului microprocesorului 386EX de pe placa EVZ3 disponibila in laborator.
II. Project Requirements
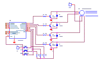
Proiectul necesita construirea unei placute care sa contina un microcontroller ATMega328P si o punte H pentru a controla un motor cu 4 faze, de pe placa EVZ3, prin intermediul tastaturii.
Theacher Proposal
III. User Flow
Ne-am propus sa comandam motorul pas cu pas prin doua comenzi aplicate de pe tastatura, pentru pornire si oprire.
IV. Required components
Am folosit o placa de tip PIC pe care am conectat un circuit integrat, 4 rezistente, 4 rezistori, 4 diode si alte 3 rezistente de putere mai mare folosite la cele 3 intrerupatoare, alaturi de motorul pas cu pas.
V. Hardware Design
Principalele faze de constructie, alaturi de schema electrica si fazele motorului sunt evidentiate in pozele de mai jos:



VI. Software Design
;Motor pornit: 11111110B
;Motor oprit: 11111111B
;SAU
;Motor pornit: 00000001B
;Motor oprit: 00000000B
MEM_POS = 0800H
DS_SEG = 0080H
IKEYBOARD = 08H ;intreruperea care asteapta apasarea unei taste
IPARAL = 12H
;AH=1 --> Trimite date la portul A
;AH=2,3 -->trimite date la porturile B,C - nu folosim
;AL-->Datele care sunt trimise
;---------------------------------------- CODE
;program charged in address 0000:MEM_POS
CODE SEGMENT
ASSUME CS:CODE, DS:CODE
ORG 0H
START: MOV AX,DS_SEG
MOV DS,AX ;charges data segment
MOV AH,1 ;Setam portul A
MOV AL,00000000B
INT IPARAL ;ports in Output
PORNESTE: INT IKEYBOARD ;asteapta apasarea unei taste
MOV AL, 00000001B ;seteaza informatia care trimisa la portul paralel porneste motorul
INT IPARAL ;trimite informatia la portul paralel
JMP OPRESTE ;dupa ce pornit motorul, se asteapta apasarea unei taste pentru a-l opri
OPRESTE: INT IKEYBOARD ;asteapta apasarea unei taste
MOV AL, 00000000B ;seteaza informatia care trimisa la portul paralel porneste motorul
INT IPARAL ;trimite informatia la portul paralel
JMP PORNESTE ;dupa oprirea motorului se asteapta apasarea unei taste pentru a-l aprinde
CODE ENDS
END START
VII. Results
Am avut anumite probleme, atat in programare, cat si in constructia propriu-zisa, motiv pentru care la prezentarea proiectului n-am avut rezultatul dorit...
VIII. Download
--
IX. Status
Statusul final al proiectului nu a fost cel dorit, asa incat la final nu am reusit sa-l facem sa mearga asa cum am fi vrut.
X. Personal Contribution
Contribuita personala a fost una in egala masura in cazul amandurora, atat in proiectarea hard, cat si software, ne-am intalnit si am facut totul impreuna, atat cat am stiut si putut.